网站首页
时搏在线首页概况
时搏在线首页简介
部门架构
领导成员
部室任命
工作总结
时搏在线首页荣誉
企业文化
党的建设
党建工作
党风廉政
群团工作
中共第二十次代表大会
精神文明
新闻中心
时博shibo(中国)新闻
行业动态
行业规范
时博shibo(中国)业务
服务区管理
收费运营
重点项目建设
机电管理
养护管理
分子时搏在线首页动态
公示公告
公示公告
招标计划公告
安全生产
网站首页
公示公告
>
公示公告
公示公告
公示公告
招标计划公告
详细内容
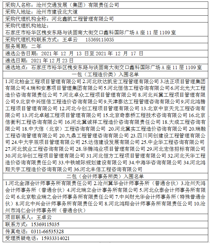
时搏在线首页审计机构遴选项目遴选结果公告
项目名称:时搏在线首页审计机构遴选项目
项目编号:HBXK-2021-275
乐动网官网
|
安博官方网页版
|
万搏体育-足球五大联赛官方直播平台
|
米兰网页版·官方端在线
|
开云电子竞技官方网站
|
华体官网网页版·(官网)登录入口
|
乐动网页版登录入口
|
世界杯网站·(中国)官方网站
|
华体官网登录入口网址
|